Instance Verification Kit (IVK)
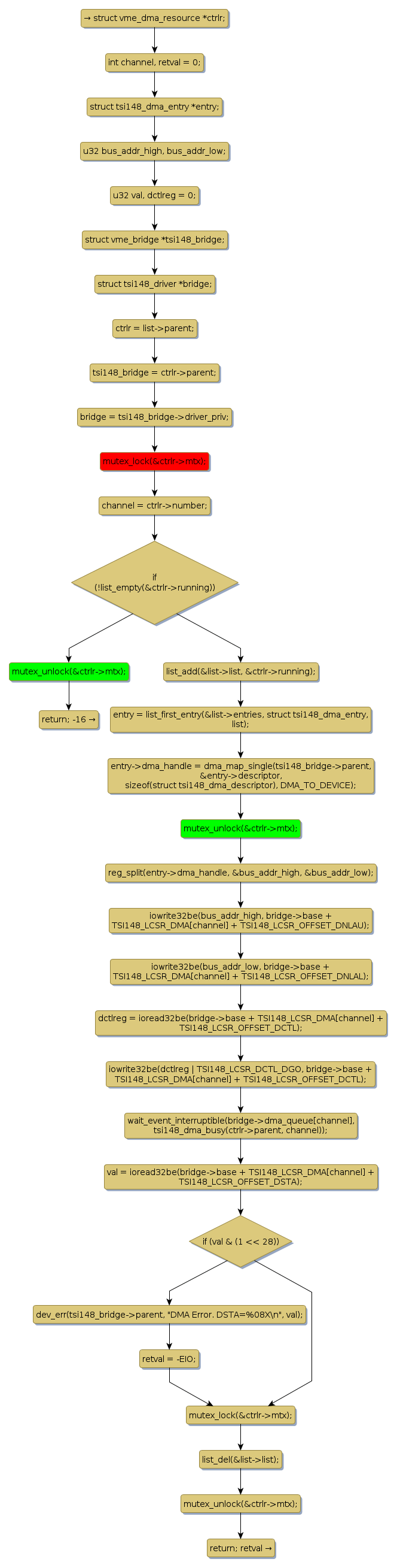
mutex lock @ [50132+24+/linux-3.19-rc1/drivers/vme/bridges/vme_tsi148.c]
Instance Signature: mtx
|
The Matching Pair Graph:
|
|
Function Name
|
Control Flow Graph (CFG)
|
Events Flow Graph (EFG)
|
Source Correspondence
|
|
tsi148_dma_list_exec
|
|
|
[49769+20+/linux-3.19-rc1/drivers/vme/bridges/vme_tsi148.c]
|